Tabla de Contenidos

4. Gráficos

En este tema vamos a ver como crear gráficos en Python.

Para hacer gráficas hay varias librerías:

Mas información:

Antes de empezar mira estas 2 gráficas (Shelly y Tuya) y dime si se parecen:

Obviamente no se parecen

Y ahora mira esta otra gráfica y dime si ahora se parecen (Shelly y Tuya):

En esta se parecen más.

Realmente la primera gráfica es el final de la segunda gráfica pero ambas gráficas están en una escala distinta.

El ejemplo está puesto para que se vea como se interpreta de una forma u otra una gráfica según la escala a la que esté. La primera gráfica está en la escala [ 650 W - 1050 W ] mientras que la segunda gráfica su escala es [0 W - 2500 W]

Por lo tanto, intenta que siempre las gráficas empiecen los ejes en 0.

Otro ejemplo lo tenemos en el siguiente video de Yotube: No te dejes engañar por un gráfico

Instalación e importación

Instalación

conda install matplotlib

Matplotlib ya viene instalado por defecto en Anaconda y Google Colab.

Importación

  import matplotlib.pyplot as plt

Introducción

La base de los gráficos en Python es Matplotlib. Con esta librería hay una serie de conceptos que debemos conocer. Los nombres de los conceptos los vamos a decir en inglés para que se parezcan mas a los métodos, clases o argumentos de las librerías.

No confundir axes con axis.

import matplotlib.pyplot as plt

figure=plt.figure()
axes = figure.add_subplot()

Hemos creado una figura con figure=plt.figure(). Le hemos añadido un axes que es como la gráfica mediante axes = figure.add_subplot() y vemos que esa gráfica tiene por defecto unos axis o ejes en X e Y que van de 0 a 1.

¿Porqué se llama el método add_subplot si realmente retorna un objeto Axes. Porque realmente el objeto que retorna es del tipo AxesSubplot. Lo podemos ver con el sigiente código:

print(type(axes))

<class 'matplotlib.axes._subplots.AxesSubplot'>

Organizar Axes

Veamos ahora como podemos organizar varias axes o gráficas en la misma figura.

El método add_subplot permite que le pasemos tres parámetros numéricos que indica el número de filas ,de columnas y la posición del gráfico.

import matplotlib.pyplot as plt

figure=plt.figure()
axes = figure.add_subplot(2,2,1)
axes = figure.add_subplot(2,2,2)
axes = figure.add_subplot(2,2,4)

import matplotlib.pyplot as plt

figure=plt.figure()
axes1 = figure.add_subplot(2,1,1)
axes2 = figure.add_subplot(2,1,2)

import matplotlib.pyplot as plt

figure=plt.figure()
axes1 = figure.add_subplot(1,2,1)
axes2 = figure.add_subplot(1,2,2)

import matplotlib.pyplot as plt

figure=plt.figure()
axes = figure.add_subplot(2,2,1)
axes = figure.add_subplot(2,2,3)
axes = figure.add_subplot(1,2,2)

import matplotlib.pyplot as plt

figure=plt.figure()
axes1 = figure.add_subplot(2,2,1)
axes2 = figure.add_subplot(2,2,2)
axes3 = figure.add_subplot(2,1,2)

import matplotlib.pyplot as plt

figure=plt.figure()
axes1 = figure.add_subplot(3,2,1)
axes2 = figure.add_subplot(3,2,3)
axes3 = figure.add_subplot(3,2,5)
axes4 = figure.add_subplot(2,2,2)
axes5 = figure.add_subplot(2,2,4)

Mas información:

Figura

Acabamos de ver como colocar cada gráfica dentro de la figura. Ahora veremos unas cosas mas sobre ella.

* Para hacer la figura mas grande solo hay que indicar el tamaño con el argumento figsize

figure=plt.figure(figsize=(15, 5))

El tamaño es el ancho y el alto en pulgadas.

* Para indicar el título , el color y el tamaño de letra se usa el método suptitle

figure.suptitle("Título de Figure", fontsize=14, color='red')

* Por último podemos grabar la figura entera con savefig

figure.savefig("nombre_fichero.png",facecolor="#FFFFFF",bbox_inches='tight')

El argumento bbox_inches='tight' se usa para que no deje espacio alrededor de la imagen al guardarla.

Subfiguras

Además de figure y axes, a partir de matplolib 3.4 existe las subfigure. Éstas se pueden usar para poder poner un título común a varios axes.

Para ello se usa el método subfigures , indicando el número de filas y columnas. Este método retornará un array con todas las subfiguras. Cada subfigura será como una nueva figura.

subfigure_a,subfigure_b = figure.subfigures(nrows=2, ncols=1)

Veamos un ejemplo:

import matplotlib.pyplot as plt

figure=plt.figure(figsize=(8, 6),layout='constrained')
figure.suptitle("Título de la figura")

subfigures = figure.subfigures(nrows=2, ncols=1).reshape(-1)
subfigure_a=subfigures[0]
subfigure_b=subfigures[1]

subfigure_a.suptitle("Titulo de la SubFigura A")
axes_1 = subfigure_a.add_subplot(1,2,1)
axes_1.set_title("axes_1")
axes_2 = subfigure_a.add_subplot(1,2,2)
axes_2.set_title("axes_2")

subfigure_b.suptitle("Titulo de la SubFigura B")
axes_3 = subfigure_b.add_subplot(1,2,1)
axes_3.set_title("axes_3")
axes_4 = subfigure_b.add_subplot(1,2,2)
axes_4.set_title("axes_4")

Proyecciones

Indicar como es la proyección de los ejes.

import matplotlib.pyplot as plt

figure=plt.figure(figsize=(15, 5))
figure.suptitle("Ejemplos de Proyecciones", fontsize=20)



axes1 = figure.add_subplot(1,3,1,projection='rectilinear')
axes1.set_title("Proyección 'rectilinear'")

axes2 = figure.add_subplot(1,3,2,projection='3d')
axes2.set_title("Proyección '3d'")

axes3 = figure.add_subplot(1,3,3,projection='polar')
axes3.set_title("Proyección 'polar'")


Clase Figura

La siguiente clase permite simplificar la creación de Axes cuando queremos mostrar muchos en forma de matriz con varias columnas y muchas filas.

class Figura:
  def __init__(self,ncols,naxes,axes_width_inches=6, axes_height_inches=None):
    self.ncols=ncols
    self.num_axes=naxes
    self.nrows=math.ceil(naxes/ncols)
    if axes_height_inches==None:
      axes_height_inches=axes_width_inches*0.86
 
    self.figure, self.arr_axes = plt.subplots(ncols=self.ncols, nrows=self.nrows, figsize=(self.ncols*axes_width_inches,self.nrows*axes_height_inches),
                        layout="constrained")
 
    if isinstance(self.arr_axes, (list, tuple, np.ndarray))==False:
      self.arr_axes=np.array([[self.arr_axes]])

  def get_axes(self):
        return np.array(self.arr_axes).reshape(-1)

El uso de la clase es la siguiente.

Imagina que quieres mostrar 12 Axes en 3 columnas y luego obtener cada uno de los axes.

figura=Figura(ncols=3,naxes=12)

for axes in figura.get_axes():
  axes.plot()

La ventaja de esta clase es que no te tienes que preocupar del número de filas que va a haber. Que en este caso serán 4

Dibujando en 2D

Ahora veamos una serie de métodos para dibujar en un Axes o gráfica en 2 dimensiones

import matplotlib.pyplot as plt
import numpy as np
 
figure=plt.figure()
axes = figure.add_subplot()

x=np.array([0,1,2,3,4,5,6])
y=np.array([0,1,4,9,16,25,36])

axes.scatter(x,y)

import matplotlib.pyplot as plt
import numpy as np
 
figure=plt.figure()
axes = figure.add_subplot()

x=np.array([0,1,2,3,4,5,6])
y=np.array([0,1,4,9,16,25,36])

axes.plot(x,y)

import matplotlib.pyplot as plt
import numpy as np
 
figure=plt.figure()
axes = figure.add_subplot()

x=np.array([0,1,2,3,4,5,6])
y=np.array([0,1,4,9,16,25,36])

axes.bar(x,y)

import matplotlib.pyplot as plt
import numpy as np
 
figure=plt.figure()
axes = figure.add_subplot()

x1=np.array([0,1,2,3,4,5,6])
y1=np.array([0,1,4,9,16,25,36])

x2=np.array([0,1,2,3,4,5,6])
y2=np.array([-1,2,4,7,18,23,39])

axes.plot(x1,y1)
axes.scatter(x2,y2)

Dibujando en 3D

Ahora veamos una serie de métodos para dibujar en un Axes o gráfica en 3 dimensiones

import matplotlib.pyplot as plt
import numpy as np

 
figure=plt.figure()
axes = figure.add_subplot(projection='3d')

x=np.array([0,1,2,6,4,5,6])
y=np.array([0,1,4,9,16,25,36])
z=np.array([0,4,7,3,9,12,18])

axes.scatter(x,y,z)

import matplotlib.pyplot as plt
import numpy as np
 
figure=plt.figure()
axes = figure.add_subplot(projection='3d')

x=np.array([0,1,2,6,4,5,6])
y=np.array([0,1,4,9,16,25,36])
z=np.array([0,4,7,3,9,12,18])

axes.plot(x,y,z)

import matplotlib.pyplot as plt
import numpy as np
 
figure=plt.figure(figsize=(8,8))
axes = figure.add_subplot(projection='3d')

x=np.linspace(-3,3,100)
y=np.linspace(-3,3,100)
x,y=np.meshgrid(x,y)
z =  3*(1 - x)**2 * np.exp(-x**2 - (y + 1)**2)  - 10*(x/5 - x**3 - y**5)*np.exp(-x**2 - y**2) - 1./3*np.exp(-(x + 1)**2 - y**2) 

axes.plot_surface(x,y,z)

$$z=3(1-x)^2e^{-x^2-(y+1)^2}-10(\frac{x}{5}-x^3-y^5)e^{-x^2-y^2}-\frac{1}{3}e^{-(x+1)^2-y^2}$$

Si queremos interaccionar con el gráfico en 3D para poder rotarlo y así verlo mejor , debemos hacer lo siguiente:

Añadir lo siguiente antes de los imports

%matplotlib widget

o

%matplotlib ipympl

y previamente haber instalado ipympl

conda install -c conda-forge ipympl

Si queremos variar la posición de la cámara lo podemos hacer con:
axes.view_init(45, -45)

import numpy as np
import matplotlib.pyplot as plt
from scipy.interpolate import griddata

def get_points_surface(x,y,z):
    xi = np.linspace(min(x), max(x), 100)
    yi = np.linspace(min(y), max(y), 100)
    meshgrid_x, meshgrid_y = np.meshgrid(xi, yi)

    # Interpola los valores z en la malla
    meshgrid_z= griddata((x, y), z, (meshgrid_x, meshgrid_y), method='cubic')

    return meshgrid_x,meshgrid_y,meshgrid_z

# Tenemos solo 50 puntos
x = np.array([ 0.30478742,  1.24888694, -1.25457157,  0.06496563,  2.35768173,
        2.37775853, -2.24648814, -1.75654273, -2.69119678, -0.35514094,
       -2.82074273, -0.25900065,  0.89486429, -1.3290763 ,  1.05752941,
        0.5451769 , -2.85610871,  0.35312453, -1.44448532, -0.50939282,
       -1.29884951,  1.15882751, -0.35727769, -2.05879357,  0.26789411,
        1.68188859, -1.16181881, -1.6682527 , -0.67217245,  2.6183019 ,
        2.85597253,  1.03430206,  2.41700465,  2.07450523, -0.73203575,
       -2.44669795,  0.92046542,  0.34704457, -0.83061142, -1.64967297,
       -0.5608805 , -0.18635851, -1.38458653, -1.24924335, -0.2538816 ,
        2.16320348,  0.51751743, -1.29907283, -1.33213496, -0.27226755])
y = np.array([-1.76753793, -1.79172773,  0.08421036, -2.47662379, -0.09848681,
       -0.82694273,  1.24611973,  1.48047734,  1.14655753,  1.13508248,
       -0.75839926,  1.00880883, -0.96090802,  0.43676322, -1.04515705,
       -0.3291297 , -2.63082642, -1.54394747,  2.82961564, -1.61649477,
        1.14886507,  0.90286115,  1.34363484, -0.14946834,  0.57998265,
       -2.59818346, -2.56462717, -1.80614384, -2.08883402, -2.39937393,
       -2.22423681,  0.31966639, -1.87311105,  2.71260746,  1.08967067,
        0.24611804,  1.2430836 , -1.41667997,  2.56035411,  2.03515835,
        1.35791699, -0.11856026,  2.05261912,  1.46851394,  0.96195544,
        2.4838516 ,  0.80199338, -0.80435649,  0.31706744, -1.82171654])
z = 3*(1 - x)**2 * np.exp(-x**2 - (y + 1)**2)  - 10*(x/5 - x**3 - y**5)*np.exp(-x**2 - y**2) - 1./3*np.exp(-(x + 1)**2 - y**2) 


meshgrid_x,meshgrid_y,meshgrid_z=get_points_surface(x,y,z)


figure = plt.figure(figsize=(10, 7))
axes = figure.add_subplot(projection='3d')
axes.plot_surface(meshgrid_x,meshgrid_y,meshgrid_z)

# Añadimos los puntos originales
axes.scatter(x, y, z, color='red')

import matplotlib.pyplot as plt
import numpy as np
 
figure=plt.figure(figsize=(8,8))
axes = figure.add_subplot()

x=np.linspace(-3,3,100)
y=np.linspace(-3,3,100)
x,y=np.meshgrid(x,y)
z =  3*(1 - x)**2 * np.exp(-x**2 - (y + 1)**2)  - 10*(x/5 - x**3 - y**5)*np.exp(-x**2 - y**2) - 1./3*np.exp(-(x + 1)**2 - y**2) 

axes.contourf(x,y,z,levels=30)

Dibujando en 4D

Dibujar en 4D no es posible pero si lo que queremos es representar 2 variables en función de otras 2 variables , si que es posible mediante las siguientes técnicas:

Las 4 variables se mostrarían como:

import matplotlib.pyplot as plt
import numpy as np
  
figure=plt.figure(figsize = (10, 7))
axes = figure.add_subplot()
 
random_state = np.random.RandomState(0)
x = random_state.randn(100)
y = random_state.randn(100)
color = random_state.randn(100)
size = 500 * random_state.randn(100)
 
 
scatter=axes.scatter(x,y,c=color,s=size,cmap='hsv', alpha=0.4)
figure.colorbar(scatter,ax=axes)

Usamos el parámetro c que significa el color para mostrar el valor de z1, mientras que el parámetro s que significa el tamaño (size en inglés)) para mostrar el valor de z2. Es decir que en función de x e y, mostramos las 2 variables z1 y z2. Por último el parámetro de alpha es para hacer que los puntos sean un poco transparentes.

Dibujando en 5D

La técnica anterior se puede aplicar a una gráfica en 3D con lo que conseguimos representar hasta 5 variables distintas.

Las 5 variables se mostrarían como:

import matplotlib.pyplot as plt
import numpy as np
 
figure=plt.figure(figsize = (16, 9))
axes = figure.add_subplot(projection ="3d")

random_state = np.random.RandomState(0)
x = random_state.randn(100)
y = random_state.randn(100)
z = random_state.randn(100)
color = random_state.randn(100)
size = 500 * random_state.randn(100)


scatter=axes.scatter(x,y,z,c=color,s=size,cmap='hsv', alpha=0.4)
figure.colorbar(scatter,ax=axes, shrink = 0.5)

Histogramas

Los histogramas consisten el mostrar la frecuencia con la que aparecen los valores en una secuencia unidimensional de datos. Podríamos pensar que son como diagramas de barras pero la información que muestran es de naturaleza distinta. En un diagrama de barras el origen de los datos es pares de números (x , y) , mientras que en un histograma solo existe la x.

Para hacer histogramas no vamos a usar la librería matplotlib sino una mas avanzada que está sobre ella llamada seaborn. Seaborn permite hacer cosas como matplotlib pero de una forma más sencilla.

import numpy as np
import matplotlib.pyplot as plt
import seaborn as sns
 
figure=plt.figure(figsize = (6, 6))
axes = figure.add_subplot()

x=[0,1,4,3,4,5,6,7,6,5,4,3,2,1,2,3,2,3,4,5,6,5,6,7,8,7,6,5,4,4,5,6,7,8,9,8,7,6,5,6,7,6,5,4,3,2,3]

sns.histplot(x=x,ax=axes)

  • Es necesaior importar la librería de seaborn con:

import seaborn as sns

  • El método histplot para dibujar el histograma ya no se aplica sobre el Axes sino sobre sns pero hay que pasarle el axes con ax=axes

sns.histplot(x=x,ax=axes)

import numpy as np
import matplotlib.pyplot as plt
import seaborn as sns

figure=plt.figure(figsize = (6, 6))
axes = figure.add_subplot()

x=[0,1,4,3,4,5,6,7,6,5,4,3,2,1,2,3,2,3,4,5,6,5,6,7,8,7,6,5,4,4,5,6,7,8,9,8,7,6,5,6,7,6,5,4,3,2,3]

sns.kdeplot(x=x,fill=True,ax=axes)

Si nos fijamos la escala del eje Y ya no es la frecuencia absoluta sino relativa

import numpy as np
import matplotlib.pyplot as plt
import seaborn as sns

figure=plt.figure(figsize = (6, 6))
axes = figure.add_subplot()

x=[0,1,4,3,4,5,6,7,6,5,4,3,2,1,2,3,2,3,4,5,6,5,6,7,8,7,6,5,4,4,5,6,7,8,9,8,7,6,5,6,7,6,5,4,3,2,3]

sns.histplot(x=x,kde=True,ax=axes)

Vemos que las curvas KDE de histplot y kdeplot no son iguales. Si dibujamos ambos en una mismo Axes e indicamos stat="density" en histplot vemos que son iguales. El motivo es que histplot puede mostrar los datos de distintas formas según el parámetro stat cuyas valores son count, frequency, probability o density. seaborn.histplot

sns.histplot(x=x,kde=True,ax=axes,label="histplot",stat="density", color="blue")
sns.kdeplot(x=x,fill=True,ax=axes,label="kdeplot", color="green")

import numpy as np
import matplotlib.pyplot as plt
import seaborn as sns

figure=plt.figure(figsize = (6, 6))
axes = figure.add_subplot()

x   =[0,1,4,3,4,5,6,7,6,5,4,3,2,1,2,3,2,3,4,5,6,5,6,7,8,7,6,5,4,4,5,6,7,8,9,8,7,6,5,6,7,6,5,4,3,2,3,    1,2,3,7,8,5,3,7,8,9,9,6,8,0,9,8,6,3,2,7,6,5,3,6,7,4,8,9,7,2,1,6,5,3,2,3,5,6,7,8,7,8,7,5,6,9,8]
tipo=[0,0,0,0,0,0,0,0,0,0,0,0,0,0,0,0,0,0,0,0,0,0,0,0,0,0,0,0,0,0,0,0,0,0,0,0,0,0,0,0,0,0,0,0,0,0,0,    1,1,1,1,1,1,1,1,1,1,1,1,1,1,1,1,1,1,1,1,1,1,1,1,1,1,1,1,1,1,1,1,1,1,1,1,1,1,1,1,1,1,1,1,1,1,1]

sns.kdeplot(x=x,hue=tipo,fill=True,ax=axes)

Dibujando imágenes

Vamos ahora a tratar imágenes

import matplotlib.pyplot as plt
import numpy as np
 
figure=plt.figure()
axes = figure.add_subplot()

imagen=np.array([[[255,0,0],[0,255,0],[255,255,0]],[[0,0,255],[0,0,0],[0,255,255]]])

axes.xaxis.set_ticks([0,1,2])
axes.yaxis.set_ticks([0,1])
axes.imshow(imagen)

Personalización

Veamos ahora una serie de métodos y parámetros para personalizar los Axes o gráficos.

Datos

axes.plot(x1,y1,label="Previsión")
axes.scatter(x2,y2,label="Medido")
axes.legend(fontsize=15,facecolor='#CDCDCD',labelcolor="#000000")

También es posible mostrar la leyenda poniendo los nombres directamente en el módulo legend en vez de en los métodos que dibujan como plot, scatter, etc.

axes.plot(x1,y1)
axes.scatter(x2,y2)
axes.legend(fontsize=15,facecolor='#CDCDCD',labelcolor="#000000",labels=["Previsión","Medido"])

import matplotlib.pyplot as plt
import numpy as np
   
figure=plt.figure(figsize = (10, 7))
axes = figure.add_subplot()
  
random_state = np.random.RandomState(0)
x = random_state.randn(100)
y = random_state.randn(100)
tipo = random_state.randint(5, size=100)
labels_tipos=["A","B","C","D","E"]
  
  
scatter=axes.scatter(x,y,c=tipo)
legends=axes.legend(handles=scatter.legend_elements()[0],labels=labels_tipos)

Si queremos saber el color que ha usado en cada tipo para poder reusar ese color para otra cosa, lo podemos hacer con:

index=0
color=legends.get_lines()[index].get_color()

Siendo index un valor entre 0 y len(labels_tipos)-1 ya que obviamente va a haber el mismo número de colores que elementos en el array de leyendas que es labels_tipos

axes.plot(x1,y1,color="#FF0000")
axes.scatter(x2,y2,color="blue")

También podemos obtener el siguiente color que vamos a usar con:

#Versiones nuevas
color=axes._get_lines.get_next_color()
#Versiones antiguas
color=next(axes._get_lines.prop_cycler)['color']

Destacar que al obtener el siguiente color ya no se usará ya que ese color se ha "gastado". Eso es porque al obtener el color se ha avanzado en el ciclo de colores y ese ya no se usaría. Aunque obviamente se podría usar el color ya que tenemos el color en la variable color

import matplotlib.pyplot as plt
import numpy as np
 
figure=plt.figure()
axes = figure.add_subplot()

x=np.array([0,1,2,3,4,5,6])
y=np.array([0,1,4,9,16,25,36])
labels=["A","B","C","D","E","F","G"]

axes.scatter(x,y)

for index,label in enumerate(labels):
    axes.annotate(label,xy=(x[index],y[index]),ha='right', va='bottom',fontsize=13)

axes.plot(x1,y1,"*-")

Títulos

Establecer el título de cada eje Axis y del propio gráfico Axes.

axes.set_xlabel('Mes/Año', fontsize=15,labelpad=20,color="#003B80")  
axes.set_ylabel('Importe (€)', fontsize=15,labelpad=20,color="#003B80")
axes.set_title("Gastos y Beneficios Mensuales", fontsize=20,pad=30,color="#003B80")

No confundir el título del Axes con el del figure.
Cuando ponemos varios Axes con título y label, se suelen solapar los textos entre ello. Para evitarlo, se debe añadir al final la orden:

figure.tight_layout()

Color del Fondo

axes.set_facecolor("#F0F7FF")

Ejes

axes.xaxis.set_ticks([0,2,4,6,8,10])
axes.yaxis.set_ticks([0,10,20,30,40,50,60])

axes.tick_params(axis='x',labelsize=13, colors="#FF00FF")
axes.tick_params(axis='y',labelsize=20, colors="#FF0000") 

axes.set_xlim(xmin=0,xmax=10)
axes.set_ylim(ymin=0,ymax=60)

axes.grid(visible=True, which='major', axis='both',color="#A0A0A0",linewidth=1)
axes.set_axisbelow(True)

Incluir axes.set_axisbelow(True) para que el grid esté por debajo en el z-orden.
se pueden añadir también las guías interiores con:
axes.minorticks_on()
axes.grid(b=True, which='minor', axis='both',color="#A0A0A0",linewidth=1)
Se puede hacer que automáticamente se creen los "tick" con:
  • axes.xaxis.set_major_locator(locator)
  • axes.yaxis.set_major_locator(locator)
  • axes.xaxis.set_minor_locator(locator)
  • axes.yaxis.set_minor_locator(locator)

Siendo los locator alguno de los siguientes:

  • NullLocator
  • MultipleLocator
  • FixedLocator
  • LinearLocator
  • IndexLocator
  • AutoLocator
  • MaxNLocator
  • LogLocator
  • Que se importan como:

from matplotlib.ticker import NullLocator
from matplotlib.ticker import MultipleLocator
from matplotlib.ticker import FixedLocator
from matplotlib.ticker import LinearLocator
from matplotlib.ticker import IndexLocator
from matplotlib.ticker import AutoLocator
from matplotlib.ticker import MaxNLocator
from matplotlib.ticker import LogLocator

Mas información:

from matplotlib.ticker import MaxNLocator

axes.xaxis.set_major_locator(MaxNLocator(integer=True))

axes.spines['right'].set_visible(False)
axes.spines['top'].set_visible(False)
axes.spines['left'].set_color("#FF0000")
axes.spines['bottom'].set_color("#FF0000")

Superficies

axes.plot_surface(x,y,z,cmap='turbo')

axes.contourf(x,y,z,levels=30,cmap='turbo')

El cmap, además de como un string también se puede especificar como un objeto Python de la siguiente forma plt.cm.turbo

axes.plot_surface(x,y,z,cmap=plt.cm.turbo)

surface=axes.plot_surface(x,y,z,cmap='turbo')
figure.colorbar(surface,ax=axes, shrink = 0.5)

Otra forma de hacerlo es la siguiente:

figure.colorbar(plt.cm.ScalarMappable(cmap=plt.cm.turbo),ax=axes, shrink = 0.5)

from matplotlib.colors import LightSource

light_source = LightSource()
facecolors = light_source.shade(z,plt.cm.turbo, blend_mode='soft')

axes.plot_surface(x,y,z,facecolors=facecolors)

Estableciendo el estilo

Es posible establecer el estilo general que usan los gráficos en mathplotlib. Es decir que tengan ya un aspecto predefinido.

Simplemente con la línea plt.style.use('ggplot') tendrá el estilo que se usan en ggplot

Haciendo que los gráficos pasen de tener este estilo por defecto:

a tener este otro estilo:

Para saber los posibles estilos que hay , solo tenemos que ejecutar:

print(plt.style.available)

[
 'Solarize_Light2', '_classic_test_patch', '_mpl-gallery', '_mpl-gallery-nogrid', 'bmh',
 'classic', 'dark_background', 'fast', 'fivethirtyeight', 'ggplot', 'grayscale', 
 'seaborn-v0_8', 'seaborn-v0_8-bright', 'seaborn-v0_8-colorblind', 'seaborn-v0_8-dark',
 'seaborn-v0_8-dark-palette', 'seaborn-v0_8-darkgrid', 'seaborn-v0_8-deep', 'seaborn-v0_8-muted', 
 'seaborn-v0_8-notebook', 'seaborn-v0_8-paper', 'seaborn-v0_8-pastel', 'seaborn-v0_8-poster',
 'seaborn-v0_8-talk', 'seaborn-v0_8-ticks', 'seaborn-v0_8-white', 'seaborn-v0_8-whitegrid', 
 'tableau-colorblind10'
]

Como podemos ver hay muchos estilos relacionados con Seaborn

Mostrar perdida por época

Una gráfica que siempre es necesaria es mostrar el "error" o "loss" a medida que se va entrenando.

Es similar a la siguiente gráfica:

Pero ahora asignado un valor de "loss" a cada época:

Sin embargo no se hace nunca como algo animado sino simplemente se muestra la última gráfica:

frame_loss599.png

Definir el propio estilo

Normalmente queremos que todas nuestras gráficas tengan un mismo estilo , por ello es bueno crear una serie de funciones estándar que siempre usaremos.

def axes_configure_labels(axes,title,xlabel,ylabel):
    color="#003B80"
    facecolor="#FAFCFF"
    gridcolor="#BAD4F2"
    tickcolor="#011E32"
    fontsize_label=13

    axes.set_xlabel(xlabel, fontsize=fontsize_label,color=color)
    axes.set_ylabel(ylabel, fontsize=fontsize_label,color=color)
    axes.set_title(title,color=color)

    axes.set_facecolor(facecolor)
    axes.spines['bottom'].set_color(tickcolor)
    axes.spines['top'].set_color(tickcolor)
    axes.spines['right'].set_color(tickcolor)
    axes.spines['left'].set_color(tickcolor)
    axes.tick_params(axis='both', colors=tickcolor)

    axes.grid(visible=True, which='major', axis='both',color=gridcolor,linewidth=1,zorder=-10)
    axes.set_axisbelow(True)

    handles, labels = axes.get_legend_handles_labels()
    if labels:
        axes.legend(fontsize=fontsize_label-2,labelcolor=color)

def axes_configure_axis_for_metrics(axes):
    axes.set_xlim(xmin=0,xmax=1)
    axes.set_ylim(ymin=0,ymax=1.1)

    axes.xaxis.set_major_locator(MultipleLocator(0.1))
    axes.yaxis.set_major_locator(MultipleLocator(0.1))

def axes_configure_axis_for_epochs(axes,ymax=1):
    axes.xaxis.set_major_locator(MaxNLocator(10,integer=True))
    axes.yaxis.set_major_locator(LinearLocator(10))
    axes.set_ylim(ymin=0,ymax=ymax)

def plot_history_metric(axes,history,metric_name,label=None,color="#003B80",decimales=2):

    if (label==None):
        label=metric_name

    axes.plot(history[metric_name],linestyle="dotted",c=color,label=f"{label}:{history[metric_name][-1]:.{decimales}f}")  
    axes.plot(history['val_'+metric_name],linestyle="solid",c=color,label=f"Valid. {label}:{history['val_'+metric_name][-1]:.{decimales}f}") 
    
    

Usándose así:

figure=plt.figure(figsize=(6, 3.5))
axes=figure.add_subplot(1,1,1)

plot_history_metric(axes,history.history,"loss",decimales=6)
axes_configure_labels(axes,"loss por épocas","Nº Épocas","Loss")
axes_configure_axis_for_epochs(axes,1.1)

Ejercicios

Ejercicio 1: Layout

Crea una figura con los siguientes subplots:

Además:

Ejercicio 2: Layout

Crea una figura con los siguientes subplots:

Además:

Ejercicio 3: Layout

Crea una figura con los siguientes subplots:

Además:

Ejercicio 4: Layout

Crea una figura con los siguientes subplots:

Además:

Ejercicio 5: Layout

Crea una figura con los siguientes subplots:

Además:

Ejercicio 6: Layout

Crea una figura con los siguientes subplots:

Además:

Ejercicio 7: Layout

Crea una figura con los siguientes subplots:

Además:

Ejercicio 8: Layout

Crea una figura con los siguientes subplots:

Además:

Ejercicio 9: Layout

Crea una figura con los siguientes subplots:

Además:

Ejercicio 10: tipos de gráficos 2D

Dado las variables x e y

x=[-3.       , -2.57142857, -2.14285714, -1.71428571, -1.28571429, -0.85714286, -0.42857143,  0.        ,  0.42857143,  0.85714286, 1.28571429,  1.71428571,  2.14285714,  2.57142857,  3.       ]
y=[0.00443185, 0.01462444 , 0.04016108 , 0.09178317 , 0.17456307 , 0.27629519 , 0.36393672 , 0.39894228 , 0.36393672 , 0.27629519 , 0.17456307, 0.09178317 , 0.04016108 , 0.01462444 , 0.00443185]

Además:

Ejercicio 11: Layouts

Repite el ejercicio anterior pero ahora en una única figura como 4 subplots. Cada subplot deberá tener su título y la figura otro título

Ejercicio 12: numpy, linspace y gráficas

Además:

Ejercicio 13: numpy, linspace y gráficas

Ejercicio 14: numpy, linspace y gráficas

Ejercicio 15.A

Vamos a hacer un ejemplo sobre eficacia de la vacunación del COVID.

El ejemplo es totalmente inventado y no tiene ninguna relación con la vacunación y la realidad médica. Y los datos son totalmente arbitrarios

La siguiente función de python retorna 3 variables llamadas x , y y z.

def get_data():
    size=150
    num_tipos=10
    pendiente_base=-8
    np.random.seed(6)

    x=np.array([])
    y=np.array([])    
    z=np.array([])
    x_ini=0
    y_ini=50
    z_ini=0
    x_ancho=8
    y_ancho=60
    x_inc=2
    y_inc=y_ancho-3
    z_int=10

    for i in range(0,num_tipos):
        pendiente=np.random.uniform(pendiente_base-0.4,pendiente_base+0.4,1)[0]
        x_tipo=np.random.uniform(x_ini,x_ini+x_ancho,size)
        y_tipo=np.random.uniform(y_ini,y_ini+y_ancho,size)+pendiente*x_tipo
        z_tipo=np.full(size, z_ini)

        x=np.concatenate((x,x_tipo))
        y=np.concatenate((y,y_tipo))
        z=np.concatenate((z,z_tipo))

        x_ini=x_ini+x_inc
        y_ini=y_ini+y_inc
        z_ini=z_ini+z_int

    return x,y,z

Ahora haz lo siguiente:

Ejercicio 15.B

Muestra ahora el mismo gráfico pero añadiendo:

Para hacer la regresión usa la siguiente función:

from sklearn.linear_model import LinearRegression

def get_recta_regresion(x,y):
    model = LinearRegression()
    model.fit(x.reshape(-1, 1), y.reshape(-1, 1))
    x_init=x.min()
    y_init=model.predict([[x_init]])[0,0]
    x_fin=x.max()
    y_fin=model.predict([[x_fin]])[0,0]

    return [x_init,x_fin],[y_init,y_fin]

Esta función retorna los puntos iniciales y finales de la recta de la regresión pero lo primero que retorna son las x's de los 2 puntos y luego las y's de los 2 puntos. Se ha hecho así para que sea fácil de dibujar la recta con la función plot

Explica la relación entre mayor dosis de vacuna y la cantidad de pacientes que se han infectado con COVID.

Ejercicio 15.C

Muestra ahora el mismo gráfico pero añadiendo:

Ejercicio 15.D

Muestra ahora el mismo gráfico pero añadiendo:

Vuelve a explicar la relación entre mayor dosis de vacuna y la cantidad de pacientes que se han infectado con COVID pero teniendo en cuenta la edad.

Lo que acabas de observar se llama la paradoja de Simpson. La paradoja de Simpson

Ejercicio 15.E

Vuelve a explicar los datos anteriores si:

Ahora vuelve a explicar los datos si:

El ejemplo es totalmente inventado y no pretende tener relación con la realidad.

Ejercicio 16: plot_surface

Dibuja una superficie en 3D , sabiendo que:

$$x \in [-15,15]$$

$$y \in [-15,15]$$

$$z =\frac {sin(\sqrt {x^2+y^2+4})}{\sqrt {x^2+y^2+4}}$$

Haz que se muestre:

Ejercicio 17:contourf

Dibuja una superficie en 3D pero como curvas de nivel de distintos colores (debes usar contourf), sabiendo que:

$$x \in [-15,15]$$

$$y \in [-15,15]$$

$$z =\frac {sin(\sqrt {x^2+y^2+4})}{\sqrt {x^2+y^2+4}}$$

Además:

Ejercicio 18: sns.kdeplot

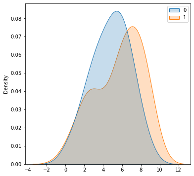
Muestra el Kernel density estimation (KDE) ( es como el histograma pero como una línea continua) de diversas alturas de hombre y de mujeres

altura_hombres=[182.74607218, 169.32946152, 169.83096949, 166.56218827,
       178.19244578, 159.19076782, 183.46887059, 168.43275859,
       174.91423458, 171.50377775, 181.77264762, 160.63915574,
       171.06549678, 170.69567387, 179.80261665, 166.4006524 ,
       171.96543075, 167.73284949, 173.25328248, 176.49689128,
       166.39628494, 179.86834226, 178.40954432, 176.01496603,
       178.4051357 , 168.89763284, 172.26265865, 167.38538339,
       171.39267152, 176.1821328 , 168.85003549, 170.61947884,
       168.8769638 , 167.92876615, 168.97252321, 172.92401241,
       166.29613791, 174.40649419, 182.95881306, 177.45226496,
       171.84898669, 167.67422622, 168.51705024, 183.15472761,
       173.30484653, 169.17802612, 174.14549291, 185.60153082,
       173.72095371, 176.70321866, 174.80102192, 170.88650092,
       166.14489081, 170.90394367, 171.7466346 , 176.51973915,
       178.03390048, 178.58661249, 174.71352395, 178.31084699,
       168.47361235, 180.51720893, 176.07757892, 171.21144299,
       175.93110888, 172.54656972, 179.78977632, 182.1189009 ,
       186.11345244, 164.62102199, 164.33531717, 169.97320482,
       173.96022242, 178.25701353, 174.89380968, 160.86679271,
       171.16277592, 177.96784786, 174.38056841, 177.57206708,
       171.66603114, 171.79545159, 174.11936835, 175.46030988,
       174.18979832, 173.71405187, 168.97602628, 175.26538272,
       173.73092763, 179.77690345, 180.19350728, 174.1109385 ,
       170.7482903 , 169.16761756, 175.54096612, 173.46404041,
       170.93687795, 173.26158114, 169.27999494, 177.1881922 ]
altura_mujeres=[159.31722861, 169.34704623, 164.42094985, 165.56147114,
       155.43052893, 163.0162946 , 166.44333871, 156.27779639,
       160.40268896, 162.19568728, 153.76129608, 163.89095635,
       167.07696389, 156.84290436, 164.10327587, 154.12629953,
       161.76782694, 152.30536587, 168.72850625, 164.45340323,
       161.85229826, 157.34903028, 169.64253558, 173.8026105 ,
       150.85210881, 169.41698418, 171.76590452, 164.02807018,
       154.80439181, 167.18007191, 160.91447819, 158.37647623,
       154.61965119, 165.30322498, 166.7568412 , 158.25881562,
       165.12345802, 155.13395166, 166.81116619, 162.27940379,
       160.88058137, 161.38952476, 167.21331694, 166.50246984,
       165.17679195, 162.82620726, 162.46692677, 165.71028157,
       163.39496736, 166.09530844, 160.13929936, 147.39097342,
       168.23294761, 175.12187788, 164.64818666, 161.3990686 ,
       161.18133154, 161.28567487, 162.10445645, 155.26788763,
       158.89743325, 156.01783903, 163.49279497, 160.22015309,
       164.97126794, 160.95178104, 167.91801113, 163.28120341,
       175.14419837, 150.62183446, 158.11849987, 167.40892135,
       177.16995424, 160.50819133, 162.26201396, 160.64211454,
       169.98874268, 160.27615282, 166.08041904, 160.08119041,
       154.36464747, 163.88128632, 165.01910888, 169.7593553 ,
       161.33731784, 158.29582762, 165.37656658, 163.44442255,
       163.68399046, 161.56132378, 168.96203142, 164.2169563 ,
       173.42795225, 168.66634019, 165.95429878, 152.23536996,
       165.61391568, 164.52169322, 166.86571004, 168.26665257]

Muestra los datos:

Ejercicio 19: sns.histplot

Repite el ejercicio anterior pero ahora muestra los datos como un histograma y haz que tengan colores distintos.

Ejercicio 20

Busca las cosas raras que hay en el siguiente código y explica como las harías tu.

import pandas as pd
df = pd.read_csv("fifa.csv")
plt.figure(figsize=(10, 6))

ax = sns.scatterplot(x ='work_rate',
                    y = df['wage_eur'],
                    hue = "league_rank",
                    data = df,
                     palette = ["green", "red", "coral", "blue"],
                     legend="full",
                     alpha = 0.4
                    )

max_wage_eur = df.groupby("work_rate")["wage_eur"].max()
#Making a line plot of max wages
sns.lineplot(data = max_wage_eur,
            ax = ax.axes,
            color="grey")
ax.tick_params(axis= "x", rotation=90)
plt.xlabel("Work Rate")
plt.ylabel("Wage EUR")
plt.title("Relationship between work rate and wage by league rank", fontsize = 18)
plt.show()

El código está sacado de la página: Exploratory Data Analysis with Some Cool Visualizations in Python’s Matplotlib and Seaborn Library

Ejercicio 21: imshow

El fichero mario.csv que hay dentro de mario.zip contiene un array de numpy.

Carga ese array y sabiendo que contiene una imagen de tamaño 41x31 y que cada color son 3 números, haz con matplotlib que se muestre la imagen de Mario Bros.

Fíjate que en la imagen no debe salir ninguno de los ejes.




Ejercicio 22.A

Para la red de las flores, muestra para todos los tipos de flores una gráfica de puntos de forma que:

Ejercicio 22.B

Repita el ejercicio anterior pero ahora la creación del gráfico se hará en la función llamada plot_single_scatter con los argumentos:

Esa función deberá hacer la misma gráfica del ejercicio anterior.

Ejercicio 22.C

Usando la función plot_single_scatter, muestra varias gráficas de forma que se muestren todas las características vs todas las otras características. Pero no deberás mostrarlo si son iguales las características.

La gráfica debe quedar como la siguiente:

Ejercicio 22.D

Muestra un gráfico KDE con la distribución de cada tipo de flor en función del largo del sépalo

Ejercicio 22.E

Repita el ejercicio anterior pero ahora la creación del gráfico se hará en la función llamada plot_single_kde con los argumentos:

Ejercicio 22.F

Usando la función plot_single_kde, modifica el gráfico anterior de forma que donde había los huecos, se llame a la función plot_single_kde

La gráfica debe quedar como la siguiente:

Ejercicio 22.G

Ejecuta el siguiente código en Python:

import numpy as np
import pandas as pd
import seaborn as sns
from sklearn.datasets import load_iris

iris=load_iris()

#Obtener los datos
data=iris.data
target=iris.target

feature_names=['longitud sepalo ','ancho sepalo','longitud petalo','ancho petalo'] #iris.feature_names
target_names=['setosa', 'versicolor', 'virginica'] #iris.target_names
target_unique=[0,1,2] #np.unique(target)

#Crear el DataFrame con los datos
df=pd.DataFrame(data, columns=feature_names)
df['flores']=target
df['flores'] = df['flores'].replace(target_unique,target_names)


#Crear el gráfico
sns.pairplot(df,hue="flores")

¿Que sorpresa te has llevado?

Ejercicio 23.A

De la primera red neuronal de las flores que hemos usado en el tema 1, muestra una gráfica en la que se muestre:

Para el entrenamiento se usarán 40 épocas

Ejercicio 23.B

Crea una función de Python llamada plot_metrics(axes,history,title) de forma que salga el mismo gráfico que en el ejercicio anterior

A la función la debes llamar de usa forma similar a la siguiente:

history=model.fit(x, y,epochs=40,verbose=False)

figure=plt.figure(figsize=(7, 5))
axes = figure.add_subplot(1,1,1)

plot_metrics(axes,history.history,"Red:6,12,6,1") 

Ejercicio 23.C

Usando la función plot_metrics muestra las gráficas de las pérdidas por épocas de las siguientes redes neuronales:

Nº Neuronas en cada capa
4, 8, 4, 2, 1
8, 16, 8, 4, 1
16, 32, 16, 8, 1
32, 64, 32, 8, 1
64, 128, 64, 8, 1

Además:

Indica para cada red, a partir de que época ya no habría sido necesario seguir entrenando dicha red y cuales son las mejores redes

Ejercicio 23.D

Repite el ejercicio anterior pero ahora divide los datos en entrenamiento y validación.

Para ello usa la función train_test_split de sklearn

from sklearn.model_selection import train_test_split
 
x_train, x_test, y_train, y_test = train_test_split(x, y, test_size=0.2, random_state=42)

El parámetro test_size indica el % de datos (en tpu) que serán para el test.

Ahora deberás indicar en el método fit que ahora hay datos de entrenamiento y de test

history=model.fit(x_train,y_train,validation_data=(x_test,y_test),epochs=epochs,verbose=False)

Para acabar ahora están las métricas de:

Al mostrar la gráfica, muestra tanto loss como val_loss del mismo color pero que la línea de val_loss sea continua y la línea de val_loss sea puenteada

Mini-proyecto

Paso 1

De varios paises tenemos los siguientes datos del gatos en educación y su PIB que nos retorna la función get_datos:

def get_datos():
    datos=
        [[  2.01666708 ,  56.18031474], [  4.79734083 ,  47.18848199], [  9.23784581 ,  57.68974048], [ 14.11529384 ,  43.70348368],
         [ 14.92688637 ,  59.10244323], [ 17.34408196 ,  65.96080804], [ 17.62435324 ,  45.74334603], [ 22.41875021 ,  13.575581  ],
         [ 25.3139145  ,  68.43756969], [ 34.85886672 , 147.15375307], [ 38.87476262 ,  25.39687009], [ 42.01380169 ,  74.39010069],
         [ 46.63551059 ,  98.93395801], [ 49.58578273 , 116.07013679], [ 50.18371003 , 138.55546747], [ 52.06630172 , 139.36601894],
         [ 54.68810274 , 150.09622546], [ 57.13046193 , 156.14375739], [ 66.35609935 , 119.75844452], [ 69.05499042 , 139.08155228],
         [ 69.51252436 , 128.72247348], [ 69.83788756 , 152.65110462], [ 79.76649746 , 148.23106977], [ 81.83730552 , 137.86314926],
         [ 87.09879038 , 217.28932067], [ 89.00469759 , 168.64994509], [ 93.17139213 , 163.10598352], [ 93.66070686 , 200.47638924],
         [ 94.1944751  , 150.44019156], [ 97.36920633 , 173.2055957 ]]

    return datos

Crea la siguiente gráfica:

Paso 2

Resulta que la ecuación correcta que rige ese modelo es una recta:

$$ y=a \cdot x + b $$

$$ pib=a \cdot gastos \; en \; educacion + b $$

y sabiendo

$$ a=1.6 \\ b=30 $$

$$ pib=1.6 \cdot gastos \; en \; educacion + 30 $$

Muestra ahora esa ecuación sobre el gráfico anterior.

Paso 3

Ahora usando la siguiente red neuronal:

def compile_fit(x,y,epochs):
    np.random.seed(5)
    tf.random.set_seed(5)
    random.seed(5)  
    
    model=Sequential()
    model.add(Dense(1,input_dim=1))
    model.compile(loss='mean_squared_error')
    
    
    history=model.fit(x, y,verbose=False,epochs=epochs) 

    return model,history

a_pred=model.layers[0].get_weights()[0][0,0]
b_pred=model.layers[0].get_weights()[1][0]

Paso 4

Vuelve a entrenar ahora el modelo ahora con 27500 épocas y comprueba ahora da mejores resultados.

Para ello:

Paso 5

Ahora vamos a calcular como de "buena" es nuestra red. Para ellos vamos a calcular "Perdida" o "Loss" de la red neuronal.

La formula que vamos a usar es Mean Squared Error (MSE)

$$ loss=Perdida=error \: medio=\frac{1}{N} \sum_{i=1}^{N} |y_{true}-y_{score}|^{2}=\frac{1}{N} \sum_{i=1}^{N} |pib_{true}-pib_{predicho}|^{2} $$

Imprime el resultado

Paso 6

Si nos fijamos cuando hemos definido la red neuronal , el método model.compile hemos usado el argumento loss='mean_squared_error'

model.compile(loss='mean_squared_error')

Es decir que le estamos diciendo a la red neuronal que para entrenarse use el Mean Squared Error como función de pérdida.

Así que resulta que no hace falta que nosotros calculemos el Mean Squared Error porque ya lo hace keras por nosotros. La forma de acceder a ese valor es la siguiente, el método model.fit() nos retorna un objeto history que contiene las pérdidas al inicio de cada época. Y podemos acceder al array de todas las pérdidas (una por época) mediante history.history['loss']

    history=model.fit(x, y,verbose=False, epochs=epochs) 

loss=history.history['loss']

En este caso loss es un array con la pérdida en cada época. Imprime el valor de la pérdida de la última época y comparalo con el resultado del paso anterior.

Paso 7

Ahora muestra una gráfica con todos los valores de loss para que veas como va evolucionando la pérdida a medida que se va entrenando la red en cada época Y muestra la última perdida

Paso 8

Muestra en una figura las 2 gráficas anteriores

Paso 9

Ahora vamos a crear una red neuronal muchísimo más compleja para hacer que el error sea aun menor.

La red es la siguiente:

def compile_fit(x,y,epochs):
    np.random.seed(5)
    tf.random.set_seed(5)
    random.seed(5)  
    
    model=Sequential()
    model.add(Dense(1,activation="relu",input_dim=1))
    model.add(Dense(10,activation="relu"))
    model.add(Dense(100,activation="relu"))
    model.add(Dense(300,activation="relu"))
    model.add(Dense(600,activation="relu"))
    model.add(Dense(900,activation="relu"))
    model.add(Dense(1800,activation="relu"))
    model.add(Dense(900,activation="relu"))   
    model.add(Dense(600,activation="relu"))        
    model.add(Dense(300,activation="relu"))        
    model.add(Dense(200,activation="relu"))
    model.add(Dense(100,activation="relu"))                    
    model.add(Dense(10,activation="relu"))                        
    model.add(Dense(1,input_dim=1))                        
    model.compile(loss='mean_squared_error',optimizer="Adam")
    
    
    history=model.fit(x, y,verbose=False, epochs=epochs) 

    return model,history

Entranala durante 10000 épocas y muestra las 2 gráficas

Paso 10

Ahora usando los siguientes datos, calcula manualmente la pérdida loss y comparala con la pérdida anterior

def get_datos_validacion():
    datos_validacion=np.array(
        [[  1.22140488 , 59.35315077] , [  2.42834632 ,  3.50613409] , [  4.27529991 , 70.39938914] ,
        [ 14.44651349 , 50.0606769 ] , [ 16.10795855 , 81.08562061] , [ 16.75024181 , 33.95365822] ,
        [ 26.80487149 , 47.1495392 ] , [ 28.81517859 ,106.34919698] , [ 48.56698654 ,120.25398606] ,
        [ 52.08015067 ,116.7993955 ] , [ 53.30646055 ,131.30936472] , [ 55.09968806 ,131.34281752] ,
        [ 60.39615207 , 97.77483743] , [ 73.52487026 , 92.30645543] , [ 76.2771471  ,109.9995226 ] ,
        [ 84.56808303 ,120.60657657] , [ 89.2700557  ,117.3687155 ] , [ 91.03720679 ,159.47376137] ,
        [ 93.53406333 ,166.44439331] , [ 94.78103495 ,180.66942656]]
        )
    return datos_validacion

Añade a la gráfica los datos de validación

¿Que ha ocurrido? Se llama Sobreajuste

Paso 11

Estos nuevos datos se pueden incluir también en el método model.fit para que nos calcule la pérdida con los datos de validación en cada época. Para ello modificaremos el método model.fit añadiendo el argumento validation_data=(x_val,y_val):

history=model.fit(x, y,validation_data=(x_val,y_val), verbose=False, epochs=epochs) 

Para acceder desde history a la pérdida en validación se usará:

val_loss=history.history['val_loss']

Muestra ahora una nueva figura con la perdida tanto en entrenamiento como en validación y los datos.

Paso 12

Muestra la gráfica con los datos originales pero que el resultado de la red sea hasta 200

Paso 13

Ahora vamos a hacer predicciones en el modelo y comprobar si hay algún problema a lo largo del tiempo. Para ello vamos a realizar 300 predicciones semanales y obtener la media y la desviación estándar de todas las predicciones de una semana. Y eso lo vamos a realizar durante 600 semanas.

Para obtener las 300 predicciones semanales vamos a usar la siguiente función get_gastos_educacion():

np.random.seed(8)
def get_gastos_educacion(semana):
    num_predicciones_semanales=300
    gastos_educacion=np.random.uniform((semana/np.random.uniform(20,30)),30+(semana/np.random.uniform(5,20))-np.random.uniform(1,20),num_predicciones_semanales)
    gastos_educacion=gastos_educacion[gastos_educacion>1]

    return gastos_educacion

Y mostraremos para cada un de las 600 semanas la media y la desviación estandard.

¿Ves algo raro?

Paso 14

Siguiendo con el DataSet de los precios de viviendas en la ciudad de Boston, vamos a mostrar las gráficas con las pérdidas y la métrica del Coeficiente de determinación o R² de todas las redes neuronales que se entrenaron en el tema anterior (entrenamiento y validación)

Para poder mostrar el Coeficiente de determinación o R² deberemos modificar el método model.compile de la siguiente forma:

model.compile(loss='mean_squared_error',metrics=[tf.keras.metrics.R2Score()])

Se usa de la siguiente forma:

r2_score=history.history['r2_score']

r2_score_validacion=history.history['val_r2_score']

redes_neuronales=[
    [[20,1],"relu"],
    [[20,1],"selu"],
    [[20,1],"tanh"],       
    [[20,10,1],"relu"],
    [[20,10,1],"selu"],
    [[20,10,1],"tanh"],        
    [[20,30,10,1],"relu"],
    [[20,30,10,1],"selu"],
    [[20,30,10,1],"tanh"],  
    [[20,40,80,40,20,1],"relu"],
    [[20,40,80,40,20,1],"selu"],
    [[20,40,80,40,20,1],"tanh"],
    [[20,40,80,160,80,40,20,1],"relu"],
    [[20,40,80,160,80,40,20,1],"selu"],
    [[20,40,80,160,80,40,20,1],"tanh"]                               
]                             

epochs=300

  Nombre  Capas                               Épocas  Activación                MSE               R²           Tiempo           MSE            R²
     Red                                                              Entrenamiento    Entrenamiento    Entrenamiento    Validación    Validación
--------  --------------------------------  --------  ------------  ---------------  ---------------  ---------------  ------------  ------------
       1  [20, 1]                                300  relu                 25.9903        0.700825            13.2181       24.1596     0.670553
       2  [20, 1]                                300  selu                 23.1742        0.733241            12.6924       21.8751     0.701705
       3  [20, 1]                                300  tanh                 69.747         0.197143            12.3714       61.0294     0.167786
       4  [20, 10, 1]                            300  relu                 24.5118        0.717845            12.8602       26.5133     0.638458
       5  [20, 10, 1]                            300  selu                 23.5015        0.729474            12.4664       23.3333     0.681821
       6  [20, 10, 1]                            300  tanh                 59.5199        0.314867            12.466        51.4849     0.297938
       7  [20, 30, 10, 1]                        300  relu                 13.5217        0.844352            13.0145       17.7428     0.758054
       8  [20, 30, 10, 1]                        300  selu                 11.4235        0.868504            12.895        16.8747     0.769892
       9  [20, 30, 10, 1]                        300  tanh                 59.6715        0.313121            12.7907       50.0339     0.317724
      10  [20, 40, 80, 40, 20, 1]                300  relu                 11.639         0.866023            13.8727       15.3683     0.790433
      11  [20, 40, 80, 40, 20, 1]                300  selu                 19.7779        0.772336            13.6373       26.7263     0.635553
      12  [20, 40, 80, 40, 20, 1]                300  tanh                 55.5066        0.361063            13.6796       50.5201     0.311094
      13  [20, 40, 80, 160, 80, 40, 20, 1]       300  relu                 22.3828        0.742352            13.9058       27.3831     0.626596
      14  [20, 40, 80, 160, 80, 40, 20, 1]       300  selu                  6.17364       0.928935            14.0711       17.3759     0.763057
      15  [20, 40, 80, 160, 80, 40, 20, 1]       300  tanh                 86.8736       -2.5034e-06          14.0382       75.0856    -0.0238888

Para cada una de las redes indica:

Apara añadir los datos de validación se hace lo siguiente:

from sklearn.model_selection import train_test_split
 
x_train, x_test, y_train, y_test = train_test_split(x, y_true, test_size=0.2, random_state=42)

history=model.fit(x_train,y_train,validation_data=(x_test,y_test),epochs=epochs,verbose=False)

history.history['val_loss']

Paso 15

Repite el ejercicio anterior pero ahora solo para 10 épocas y muestra solo la pérdida en entrenamiento y validación.

Para cada una de las redes indicas si podrías "intuir" si va a ser una buena red después de 300 épocas